Instance Verification Kit (IVK)
spin lock @ [14764+55+/linux-3.19-rc1/drivers/infiniband/hw/amso1100/c2_qp.c]
Instance Signature: lock
|
The Matching Pair Graph:
|
|
Function Name
|
Control Flow Graph (CFG)
|
Events Flow Graph (EFG)
|
Source Correspondence
|
|
c2_free_qp
|
|
|
[15151+10+/linux-3.19-rc1/drivers/infiniband/hw/amso1100/c2_qp.c]
|
|
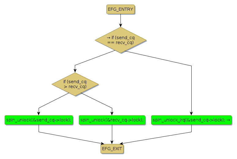
c2_lock_cqs
|
|
|
[14479+11+/linux-3.19-rc1/drivers/infiniband/hw/amso1100/c2_qp.c]
|
|
c2_unlock_cqs
|
|
|
[14845+13+/linux-3.19-rc1/drivers/infiniband/hw/amso1100/c2_qp.c]
|